首页
文章
话题
动态
专家
作者
公告
财富商城
积分规则
首页
问题库
资讯专栏
问答专家
文库
课程中心
NEW
发布
提问题
发文章
唐建国:城镇排水系统提质增效的关键与措施——城镇排水系统存在的问题
2021-01-25 10:55
发布
生成海报
站内文章
/
默认分类
1528
0
0
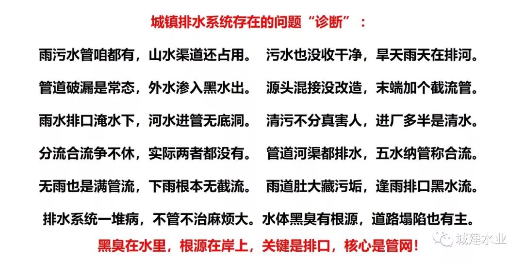
城镇排水系统存在的问题
1) 地下水经渗漏的接口流入管道,泥沙随之进入。
2)水土流失导致管道周边土壤被掏空,管道基础承载力下降,出现接口脱节和错位,渗漏加剧。
3)受土体拱力和路面结构的支撑,早期的空洞尚未反映至路面,当空洞达到一定程度后,路面出现下陷,或突然坍塌。
这些仅是排水管道本身问题
问题表象:污水直排、“大排档”等污水直排雨水收集口、水体水倒灌、山溪(泉)水沟(暗)渠筑坝(堰)截流至污水管、排水管道旱天“满管流”、污水处理厂进水污染物浓度曲线没有“心跳”、雨水(合流)排水口雨天出流使整治后的水体“下雨就黑”……
•住房城乡建设部2016年初起组织编制了《城市黒臭水体整治——排水口、管道及检查井治理技术指南》,并于2016年9月发布。
•2016年12月又出版《城市黑臭水体整治——排水口、管道及检查井治理技术指南释义》。
关键在排口——排水口分类:
——分为三大类,共9种排水口
——第一类:分流制排水口(4种)
1)分流制污水直排排水口:向水体直接排放污水的排水口,直接导致水体污染——应该没有,实际有,必须消除掉!!!
2)分流制雨水直排排水口:因非直接接入污水和在降雨初期排放的雨水水质较差,会给水体带来一定程度的污染——应该有,实际没有(因为混接了)
3)分流制雨污混接雨水直排排水口:因雨水排水管道存在混接污水、非直接接入污水,故旱天会向水体排污——应该没有,但是实际有,一定要改混接!
4)分流制雨污混接截流出流排水口:针对雨污混接,在雨水排水口实施了截流措施的排水口——不应该有,实际是人为做出来的,人为将污水处理厂与水体连在了一起,应该取缔!
——第二类:合流制排水口(2种)
1)合流制直排排水口:没有截流干管的合流制排水口,其类似于分流制中雨污混接雨水直排排水口,但污水所占比重更大——很多城市是这种情况
2)合流制截流出流排水口
合流制排水体制中,在合流管渠末端设置截流措施的排水口——存在出流污染与水体水倒灌的问题!!!
——第三类,其它排水口
1)泵站排水口:通过泵站提升、进行集中排水的排水口,包括分流制雨水泵站、合流制提升泵站和截流泵站——其存在严重的出流污染问题!!!
2)沿河居民排水口:沿河居住的居民因污水管道敷设条件差,生活污水直接排放到水体的“排水口”,是受纳水体黑臭的主要原因——污水直排口,必须消除!!!
3)设施应急排水口:污水泵站、合流泵站和污水处理厂设置的应急排水口——要保留,严格管理!!!
请问:这么多类型雨水排水口雨天都有污染出来,叫个啥污染?
——不要再纠结了——什么CSO、什么径流污染、什么初雨污染!
——雨水排水口雨天出来的就叫——“出流污染”!!!
——中国的事,就得按实际来,解决问题!
排水管道有没有问题?最简单的办法是:旱天打开井盖看看,水位在哪里?“满管流”、高水位就一定有问题——归根结底是“清污不分“、外水进了污水管、合流管、雨水管!!!
排水管道是“福地”,什么水都想进来。“五水共治”,可不是“五水纳管”。
排水口出流污染——一是排水管道被“憋”出来的污染。黑臭水体整治——各类排水。旱天不能够排水出流已成为“铁律”!广大人民群众用雪亮的眼睛盯着着呢!
——旱天排水口还不出流,那是人为管理出来的结果。
问题关键是:污水管要“通”,雨水管要“清”
高水位、“满管流”,给排水管道清淤养护带来难度:
——高压冲洗水“打在”水上,就无法将积存在管底的泥冲到下游检查井,冲不动泥就捞不出;
——人工养护,捞的也是“稀汤寡水”。
——管道污泥不清出流,行吗?
——不清管道,清河道?损招!
污泥的污染要占出流污染的50%以上!
谈污泥量必须谈含水率:
——1立方米含水率75%的泥水里含有250公斤泥;
——1立方米含水率95%的泥水里仅还有50公斤的泥。
二是排水管道“一腔黑水”导致的污染。地下水、河湖塘水和混接(合流接入)的污水三股水搅在一起就是黑水,旱天“满管流”就意味着管道内是“一腔黑水”。
雨水地表径流还没有流到排水口,“憋”在管道的“一腔黑水”就先排放到水体中,其浓度比真真的污水还要“浓”就不足为奇了——“截若干mm初期雨水“行吗???
三是源头混接的污水导致的污染。
最熟知的阳台洗衣机污水接入雨水管只是混接的方式之一。
另外一种情况,因污水管清通养护不够,污水管不畅通,一楼的住户就会污水冒溢。其解决的“最好方法”就是把污水管接到我们雨水管里去,这一接,可就接出了污水向雨水的混接。
四是道路雨水口收集口被“灌”了不该有的污水。道路雨水收集口的职责是收集地表径流雨水,但是它却“违法”收集了“大排档”、路边门店、洗车污水,甚至还收集了垃圾站、垃圾桶的冲洗污水。习大大讲要实现污水管网全覆盖、全收集、全处理,可真不是把这些污水都收到雨水收集口和雨水管道里。
五是雨水径流“冲洗地板”产生的污染。雨水降到地面的径流过程就好比“冲洗地板”的过程,这种污染就是径流污染。地表干净与否直接决定着径流污染的“水平”。
不能忽视污水接入山溪水沟渠。很多临山、山地和丘陵城市,原本存在很多排泄山溪水、山泉水和雨天山洪水的沟、渠,其向水体排放的应是清水。但是由于城市发展,这些沟渠两侧就有了建筑物,甚至是违法的,造成污水、雨水排入沿沟渠。这些沟渠就成了污水、径流雨水、山溪(泉)和山洪水的“合流渠”。有的因太臭、太黑,就被盖上了盖板,成为暗渠。这些山溪水(暗渠)的治理最有效的方法就是截污水,恢复它的原有功能,实现清水入河。
最不能够做的事就是:在沟渠末端建坝、堰、闸等,将沟渠水截流到管道中!!!
由于污水接入到了排山(泉)水的渠(箱)内,旱天黑水潺潺,在渠(箱)下游建堰、坝,将其截流到污水处理厂——清污不分。雨天雨水、山水、污水、地下水一部分截到污水处理厂,一部分排入下游水体中。这种情况,在我国很多有山的城市非常普遍。这个堰、坝害事不浅。
这文件发的“水平真高”
——冲洗水到哪去?
——这么冲洗,水环境会保持良好?
文章来源:
中国给水排水 2019-12-11
赞赏支持
Ta的文章
更多
>>
唐建国:德国2019年污水处理情况介绍
0 个评论
唐建国:提质增效要做好,“工匠口诀”需记牢!
0 个评论
唐建国:德国水环境治理考察随想(二)
0 个评论
唐建国:图解德国排水管道
0 个评论
唐建国:善思笃行,立足工程一线,关注国际前沿
0 个评论
唐建国:德国水环境治理考察随想(四)
0 个评论
唐建国:德国水环境治理考察随想(三)
0 个评论
唐建国:德国水环境治理考察随想
0 个评论
热门文章
×
关闭
举报内容
检举类型
检举内容
检举用户
检举原因
广告推广
恶意灌水
回答内容与提问无关
抄袭答案
其他
检举说明(必填)
提交
关闭
×
打开微信“扫一扫”,打开网页后点击屏幕右上角分享按钮