戴晓虎:2020年德中环能年会上的报告|我国城市有机固废资源化处理处置的思考

2021-02-01 14:23发布

我国有机固废产量大,成分复杂,具有污染属性和资源属性。本报告主要从有机固废资源化处理处置的战略部署和技术创新需求背景,有机固废处理技术现状,有机固废研究热点以及未来研究方向进行介绍。


报告人简介:   

戴晓虎,博导/教授,同济大学环境科学与工程学院院长、城市污染控制国家工程研究中心主任。担任教育部科技委土木环境学部副主任,第七届国务院学科评议组成员,国家自然科学基金委工程材料学部咨询委员会委员,国家重大水专项总体专家组成员等职。围绕“城镇污水厂污泥及有机质废弃物稳定化和高效资源回收”开展研究,牵头承担了多项国家攻关课题,取得了关键技术的突破。相关成果获上海市技术发明奖一等奖、“中国产学研合作创新奖”、中国专利优秀奖、环境保护科技一等奖。



围绕着“碳中和背景下的德中环境与能源展望”这个主题,12月6日来自中德环境与能源行业的约二百位专业从业人员在线参加了“2020(第八届)德中环能年会”。同济大学环境科学与工程学院院长、城市污染控制国家工程研究中心主任戴晓虎以“碳中和背景下,固废高效资源化”为主题,做了深入分享。报告主要分三方面内容:目前有机固废行业发展现状;有机固废处理方面的研究热点和未来技术发展的方向。 


目前行业发展现状


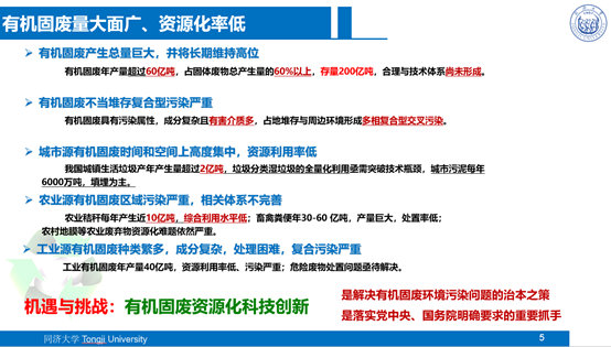
戴晓虎教授早年留学德国,回国后曾担任“十二五”863计划资源环境领域专家,污染控制主题专家组组长、住建部国家重大水专项“城市水污染控制”和“饮用水安全保障”主题咨询专家委员会委员。目前也是十四五规划中的决策专家。戴晓虎教授分享到,有机固废的处理目前在我们国家的需求还是相当大的,有大量来自工业、农业、生活源的有机固废需要妥善处理。这些来自于生物合成或化学合成的有机固废,在处理过程中一方面具有污染属性需要小心对待,其多组分的特点,随之带来了技术上面的挑战;另外一个方面同时又有很好的资源属性,可以作为能源,营养物质,值得进一步开发。



根据统计,有机固废占总固废60%左右,如此大的占比从国家层面来讲需要从顶层规划上重视,需要实现的目标也很明确,即实现资源利用,能源循环,物质循环。



面对这一目标,我们同时面临机遇与挑战,戴晓虎教授认为,有机固废资源化的科技创新,是解决有机固废环境污染问题的治本之策。目前大的背景下,国家提出了2030年达到碳排放峰值,2060年实现碳中和,其他的国家或经济体如欧盟也几乎同一时间提出了2050碳中和。这一系列的举措,对有机固废处理技术上的选择和政策上的标准上,起到了很大的推动作用。同时戴晓虎教授特别提到,疫情背景下关于污泥和餐厨垃圾的处理处置的方式值得结合环境和健康风险共同思考。 


有机固废处理方面的研究热点



戴晓虎教授随后对研究热点方向的主要代表:生物技术和热处理技术进行了介绍。生物技术在国外与国内设备研发方面而言已经形成了比较成熟的产品,只是在国外装备引进时可能会发生因本土实操不适应的问题,这需要我们进一步作出相应改进。要认识到,资源化利用效率是大规模推广的主要限制,其主要表现在有机质转化的效率,目前的转化效率在经济上的可行性不能够让人信服。比如说现在虽然有秸秆,厨余垃圾做成肥料的例子,但是这些项目往往会面临缺少能源补贴政策及本身管理的问题。



在热化学处理方面,尽管目前我们看到新的垃圾焚烧厂建的漂亮,规模大,但是实际来看还是主要靠垃圾政策补助才有收益。而目前国家的政策是收缩补助,所以垃圾焚烧厂今后需要更好的技术支撑来实现升级。从科研到落地工程应用,目前看从理论到实际还是有一定的距离。有机固废最终还是要回到环境中的,它的环境行为和交互作用是它的研究热点,不管国内外,有机固废热点是能源的利用,产甲烷,产氢也好,生物柴油,另外一个就是物质的循环,包括蛋白质利用,氮磷利用,技术落地有难度。对此,“加强现有成果的技术转化”也是十四五规划中戴老师的一个重要提议。



我们国家未来技术发展的方向

戴晓虎教授继而做出了几点对未来的思考,第一个现在做环保是一个很好的机遇,2035要建成美丽中国,以及另外一个2060年碳中和的目标,尤其是有机固废,第三个要应对全球气候变化和资源短缺。



我们国家作为一个负责任的大国,生态文明建设和可持续发展是我们很重要的名片,如果这方面做的好,可以为全世界做贡献。



最后一点,我们的判断,未来创新的速度很快,但是很遗憾新的技术发展在环保技术落地的发展,与其他领域差距,如果全社会都有高度关注,则会为我们行业注入新的动力,真正实现产学研的融合,未来我们科技创新的速度充满期待。此外,行业内对有机固废处理与大数据,人工智能结合的关注也一直上升。


 








最后戴晓虎教授又对整个报告的要点进行了总结:有机固废中相当一部分是由生物合成、自然循环而产生的,从有机固废处理的角度为碳中和做贡献主要是通过有机固废可以作为能源替代,减少化石燃料的使用等碳补偿方式实现,并且学课交叉是未来有机固废技术创新的突破口。


文章来源:邵文  德中环境与能源促进中心  2020-12-27

赞赏支持