任南琪:海绵城市的地区分类建设范式

2021-01-14 13:53发布

2015年发布的《国务院办公厅关于推进海绵城市建设的指导意见》确立了海绵城市建设的总体工作目标,并指出:“到2020年,城市建成区20%以上的面积达到目标要求;到2030年,城市建成区80%以上的面积达到目标要求。”其后,海绵城市建设项目在全国30个试点城市展开,建设区域从南至北,城市规模从一线到三四线均有分布。根据我国海绵城市建设评价标准,当前雨水控制利用模式主要以降水量作为划分依据进行分类指导。然而我国地域面积广阔,不同的自然地理及气候特征将直接影响河流及水资源分布、降雨量、雨水汇流、下渗等情况。针对不同的自然条件和城市本底,海绵设施的应用效果、适应性也存在差异。

2019年,30个海绵城市的建设试点工作均通过国家专家组验收,各个试点城市基于主导问题,采用各具特色的技术实施路线,形成了多样化的海绵城市建设体系,同时也积累了大量的可复制可推广的经验。本文综合各类因素进行城市分类,并总结现有海绵城市试点经验,提出基于我国地域分类和社会属性分类的海绵城市建设策略和范式,以期为后续的海绵城市建设的大面积推广提供借鉴。



任南琪


中国工程院院士


任南琪,1959年3月生,工学博士,教授/博导,中国工程院院士,长江学者奖励计划特聘教授,国家杰出青年科学基金获得者。现为城市水资源与水环境国家重点实验室主任,“城市水质转化规律与保障技术”国家创新研究群体带头人。兼任国务院住房城乡建设部海绵城市建设技术指导专家委员会主任委员,国务院学位委员会学科评议组成员,教育部资源环境与地球科学部委员,国际水协会(IWA)Fellow,教育部环境类专业指导委员会副主任委员,中国环境科学学会副理事长,中国能源学会副会长,中国土木工程学会常务理事等。


主要从事城市水资源与水环境改善对策,污水生物处理工艺、技术与设备,废物资源化及能源化理论与技术,环境微生物系统生物学与生态学等方面研究。主持国家和省部级项目23项。获国家技术发明二等奖1项、国家科技进步二等奖2项、省部级奖12项,全国创新争先奖状,全国模范教师,何梁何利基金科学与技术进步奖1项,著作12部,发表论文SCI收录600余篇,授权国家发明专利61项。曾入选国家“百千万人才工程”一、二层次,教育部“跨世纪优秀人才培养计划基金”获得者,香港裘磋基金获得者,享受国务院特殊津贴。


摘  要


在系统分析我国城市的水文地质和气候条件等自然因素和新旧城区、功能区等社会因素的基础上,分类和总结现有海绵城市试点经验,提出了基于我国地域分类和社会属性分类的海绵城市建设策略和范式,以期为海绵城市建设的推广提供借鉴。


基于自然因素的海绵城市分类建设策略与范式


1.城市分类的主要影响因素


海绵城市的实施是一个系统工程,需要考虑到诸多因素。城市地形地势对雨水蓄集与排放具有重要影响,旱涝灾害的分布影响各地区建设目标的合理设定,植被的耐淹耐涝抗旱性与气温、土壤、降水有关,渗透设施的效果与不同地区土壤渗透性能和地下水位等有关。影响海绵城市方案设计及建设成效的因素可分为自然因素与社会因素,其中自然因素又可分为水文地质和气候条件等因素,具体分类如表1所示。


表1 海绵城市建设的自然影响因素分类



2.地形地势对海绵城市建设分类的影响


地形地势是城市土地利用布局的重要影响因素,一定程度上影响城市的用地功能和开放空间的位置。地形因子包括坡度、坡向和高程等,这些因素与城市生态敏感性、地表径流方向、水流速度等有着密切关联。坡度决定雨水汇水方向和山体地形的稳定性。坡向不同的地块,日照长短、温度有所不同,水体的蒸发量也不同。高程分析则是汇水分区的重要依据,同时还可反映区域山水格局等地形水系特征。因此,在海绵城市规划设计中,坡度、坡向及高程分析是不可或缺的重要环节。按照城市所处的地形分类,我国位于山前洪积、冲积扇平原的城市数量较多,其次为低山丘陵河谷地区的城市,高原山间盆地或谷底的城市,而位于中山、高山地区数量的城市极少;除了大平原中腹和三角洲平原外,城市选择2种地形过渡或交接的部位形成发展也非常普遍。不同土壤类型的颗粒粗糙程度、含砂率、通气性、入渗性能与吸水能力不同,地下水位也将影响径流下渗。


3.气候条件对海绵城市建设分类的影响


我国幅员广阔,温度带包含寒温带、中温带、暖温带、亚热带、热带和高原气候区,气候差异大、降雨时空分布不均。必须根据当地的气候条件及降雨特点,因地制宜地选择相应设施及雨水利用方案并确定运行维护方法,最大限度地提高系统的效率和安全性,这直接关系到海绵城市建设的可持续性。


降雨量及径流分析是海绵城市设计的关键一环。我国的年降水量地域分布情况如下:东南沿海地区为1500~2000 mm;长江中下游地区为1000~1600 mm;淮河、秦岭一带和辽东半岛年降水量为800~1000 mm;黄河下游、渭河、海河流域以及东北大兴安岭以东大部分地区为500~750 mm,黄河上、中游及东北大兴安岭以西地区为200~400 mm;西北内陆地区年降水量为100~200 mm。我国海绵城市建设评价标准的年径流总量控制率分区也基本基于上述的降水总量确定。


然而,我国不同地区的降水季节分配不均,尤其是易形成洪涝灾害的夏季降水量与上述分区不是完全相关。长江中下游和华南地区的夏季降水占全年50%以下,其他地区的夏季降雨更集中,超过50%。近年来气候变化导致极端降雨事件的频发,使得传统意义上按照降水总量定义的干湿地区与暴雨内涝分布越来越表现出不一致性。属于半干旱区的北京,在2012年7月21日出现特大暴雨,市区形成积水点426处,经济损失 116.4亿元。2013年东北大部雨季早、降雨多、历时长,为全国洪涝灾害最严重的地区。因此,单纯从降雨量角度划分不同地区的雨水控制利用模式,存在一定的不足。


4.基于城市自然因素的海绵城市分类建设策略与范式


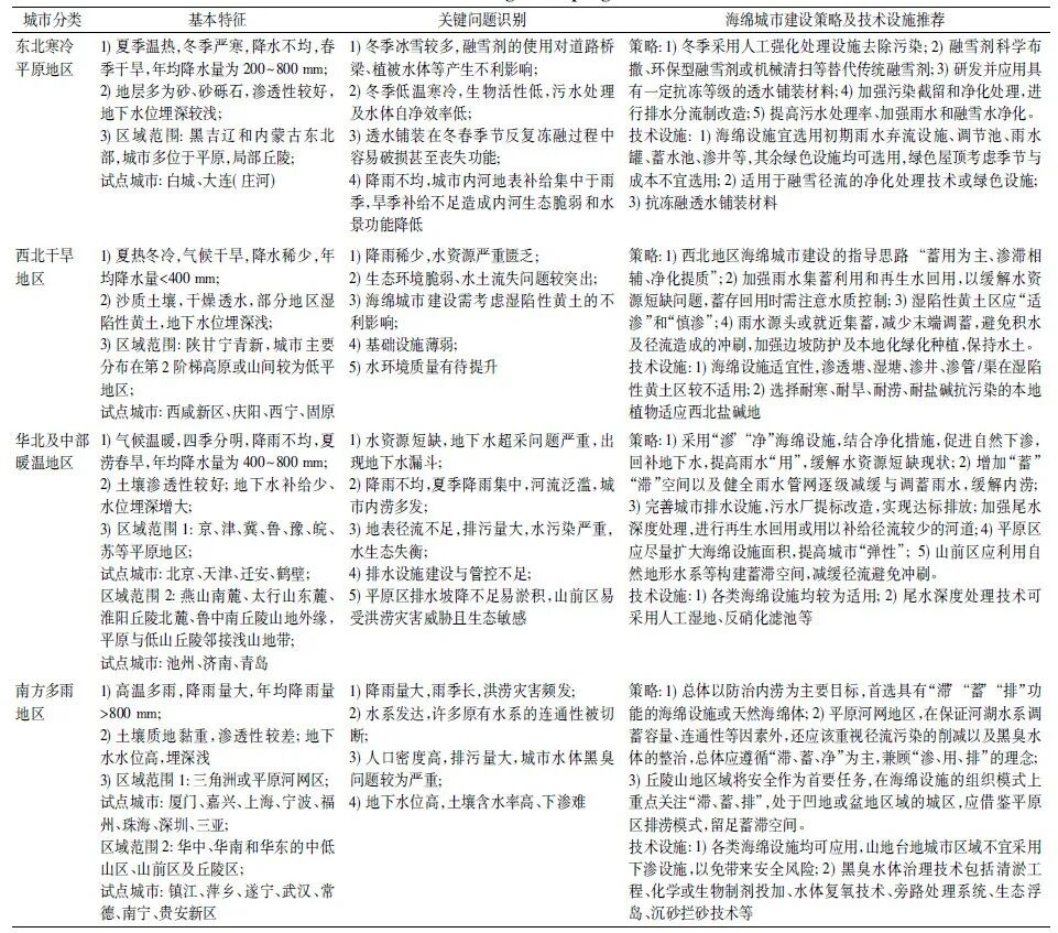
根据自然因素进行城市分类,主要依据城市的自然地形、气候、降水以及地域分布特征,并结合土壤、地下水等因素对我国城市进行以下分类:1)东北寒冷平原地区;2)西北干旱地区;3)华北及中部暖温地区,并进一步细分为:3-1平原区、3-2山前区;4)南方多雨地区,并进一步细分为:4-1山地丘陵地区、4-2平原河网地区。通过对试点城市的特征解析,识别共性的关键问题,并总结试点城市的海绵城市建设策略及推荐了适用的技术设施,归纳汇总于表2。


表2 基于自然因素的海绵城市分类建设策略




基于社会属性因素的海绵城市片区分类建设要点


城市/区域的社会属性对海绵城市的建设均有影响,比如,城市的基础设施完善程度、城区功能定位等,当下垫面、排水设施等有差异时,对雨水及水资源规划管理需求及侧重点也应有所不同,具体影响因素如表3所示。随着城市建设能力和理念的变化,老旧城区和新建城区有明显的不同特征,如郑州市老城区的不透水面积占比超过60%,个别区域达到80%,新城区在50%以下。根据表3,从社会属性角度进行分类,海绵城市建设所在的重点特色片区可分为高密度商业及居住区、生态休闲空间、老旧城区、新建城区。


表3 海绵城市建设的社会属性因素分类



商业办公区、大型交通枢纽设施等均属于社会经济活动密集区域,多数位于城市中心,建筑较为密集,由于硬化率高、绿地相对较少且人流量大,大规模设置绿色设施难度大,推荐采用以灰色设施为主的地表径流收集排除系统,或分散设置较小型的绿色设施,对雨水进行必要的净化处理。同时还应配合城市空间规划,采用具有海绵功能的城市建筑及景观小品,倡导具备绿色生态概念的建筑形式以丰富城市特色。


生态休闲空间通常包括城市景观水体和绿地公园等较大面积的自然空间,属于分散于城市中的天然海绵体。在海绵城市建设中,应充分利用此类空间资源,对河流空间进行生态修复,同时结合景观设计,打造成集生态、防洪、休闲娱乐为一体的多功能城市空间。如占地26×104 m2的燕尾洲湿地,位于浙江省金华市武义江与义乌江的交汇处,该湿地改造时建设了梯田式的河堤,种植当地的耐淹没植被。雨季时,雨水从公园的不同方向流向河流,经过梯田河堤湿地植被时得到净化。在洪水期间,内湖也作为一个滞留区,水域扩张并最终汇入邻近河流。在旱季,河流中的水通过沙砾层渗透到湖中,并在此过程中得到过滤。


老旧城区是海绵城市建设过程中面临的一大难点,其在海绵城市建设过程中的主要挑战可总结为:1)人口密度偏高,建筑密度大,地表硬化率高,绿化面积极其有限,综合径流系数大;2)土地已基本开发,可改造空间小,大规模应用海绵设施具有较大困难;3)环境本底较差,多为合流制管道,合流制溢流(CSO)污染严重;4)城市内涝、水体黑臭现象严重。因此,在老旧城区,海绵城市建设应以问题为导向,以点带面,形成“一点一策”;同时要注意系统统筹,形成源头-过程-系统的项目体系,避免碎片化[6]。适宜老旧城区建设的LID设施有透水铺装、绿色屋顶、下沉式绿地、生物滞留池以及地下调蓄设施等,建设规模及占地相对较小,既可以减小工程影响,又可以实现径流控制,整体以灰色设施为主,有条件的情况下应尽可能设置绿色设施。


城市新区一般绿化率较高,可利用空间条件较好。在此良好的基础上,新城区的海绵城市建设需要系统和科学的规划,以目标为导向,以面带片;在径流总量控制、径流污染控制的基础上,以绿色设施为主,适当设置灰色设施;优先保护自然生态本底,根据区域的环境和资源承载力,制定海绵城市建设相应的控制指标体系。同时,与老旧城区相比,新建城区在规划设计阶段应通过对道路、绿地的竖向调整来构建行洪排泄系统,与公园、湿地、水系等开放性蓄水空间一起构建城市大排水系统。


结 论

我国海绵城市建设的试点城市遍布全国,通过实践积累了大量的可复制可推广的经验。为了使后续的海绵城市建设在大面积推广时更好地对标可借鉴的范式,本文依据城市的自然地形、气候以及地域分布特征,对试点城市进行以下分类:东北寒冷平原地区、西北干旱地区、华北及中部暖温地区和南方多雨地区。通过对试点城市的特征解析,识别共性的关键问题,分类归纳总结了海绵城市建设策略并推荐了适用的技术设施。


文章来源:任南琪等  环境工程  2020-06-16

赞赏支持