李激:城镇污水处理厂一级A标准运行评估与再提标重难点分析

2021-01-06 10:45发布

一篇重磅文章


李 激1,2,3* 王 燕1,4,5 罗国兵6 李冰冰1


(1.江南大学 环境与土木工程学院;2.江苏省厌氧生物技术重点实验室;3.江苏高校水处理技术与材料协同创新中心;4.江苏杰尔科技股份有限公司;5.无锡普汇环保科技有限公司;6.江苏省无锡市城市供排水监测站)


研究背景

2007年太湖蓝藻暴发事件揭开了全国城镇污水处理厂执行GB 18918—2002《城镇污水处理厂污染物排放标准》一级A标准(以下简称“一级A标准”)提标改造的序幕。根据国家和江苏省对太湖流域水污染防治工作的总体部署,明确太湖流域新建城镇污水处理厂全面执行一级A标准,且2007年6月底前已建、在建的169座城镇污水处理厂限期内全部提标至一级A标准,此项工作涉及污水总处理规模398万t/d。截至2012年底,所有169座城镇污水处理厂提标改造项目全部完成。据《全国城镇污水处理管理信息系统》统计数据,截至2019年底,全国共有2913座城镇污水处理厂执行一级A标准,占全国城镇污水处理厂总数的53.2%,一级A标准已成为目前国内城镇污水处理厂执行最广泛的排放标准。但迄今为止,对一级A标准的提标改造成效和运行情况的系统总结鲜有报道。


2012年北京市率先发布了北京市地方标准DB 11/890—2012《城镇污水处理厂水污染物排放标准》,要求北京市城镇污水处理厂在一级A标准的基础上再次提标。随后,河南、天津、安徽、昆明、江苏和浙江等省市均发布了新的地方标准,要求提标至类地表水环境质量标准Ⅳ类或类Ⅲ类水体标准(TN除外)。在此基础上,各地污水处理厂均需开展新一轮提标改造工作,但如何选择科学可行的提标技术路线困扰着相关设计和决策人员。


本文研究团队从2013年开始对太湖流域204座执行一级A标准的城镇污水处理厂进行深度调研,并在全国100多座城镇污水处理厂开展现场全流程分析工作,全面了解和掌握一级A标准城镇污水处理厂运行情况。基于以上工作,本文系统评估城镇污水处理厂执行一级A标准的成效,提出了城镇污水处理厂在运行管理中存在的问题,优化了运行措施,并重点探讨新一轮提标改造工作中重难点问题,给出相应对策,为全国城镇污水处理厂的运行管理提供技术指导。


摘要

截至2019年底,全国共有2913座城镇污水处理厂执行GB 18918—2002《城镇污水处理厂污染物排放标准》的一级A标准,占全国城镇污水处理厂总数的53.2%,一级A标准已成为目前国内城镇污水处理厂执行最广泛的排放标准。通过对近6年太湖流域204座执行一级A标准污水处理厂的深入调研,结合全国100多座污水处理厂的全流程分析工作成果,首先系统评估了执行一级A标准的城镇污水处理厂的运行成效,其中太湖流域城镇污水处理厂在一级A提标改造后由于进水量的不断增加和出水浓度的不断降低,污染物削减总量显著提高,对太湖流域有机物、氮、磷减排及太湖富营养化控制做出了积极贡献。然后总结了城镇污水处理厂在运行过程中的常见问题,在进水水质、工艺设计、设备设施选择和维护以及活性污泥功能菌群性能调控等方面仍有进一步完善和优化空间,并提出了针对性的优化运行措施。最后重点探讨新一轮提标改造工作的重难点和对策,提出在新一轮提标改造中,应当重视污水收集系统的提质增效,提高管网质量和输送效率,并建议提标改造前先开展现有工艺的全流程分析,再在此基础上确定采取工艺优化或工程措施。


一级A提标改造成效与存在问题

1.一级A提标改造宏观成效

1.1 显著提升了污染物削减总量


以太湖流域为例,经过一级A提标改造后,各污染物去除效率显著提高,出水各污染物指标均有较大幅度下降。与2007年相比,2017年COD、BOD5、SS、TP、TN和NH3-N指标的平均下降幅度分别达到44%、44%、58%、65%、38%和88%。同时,太湖流域城镇污水处理厂近11年来实际处理水量呈显著增长趋势,年处理水量从2007年的7.6×108 m3增长到2017年的2.1×109 m3,增长了近1.8倍。由于进水量的逐年上升和出水污染物浓度的不断下降,污染物总量削减效果显著(图1)。

图1 2008—2017年太湖流域城镇污水处理厂污染物削减总量增长率(与2007年相比)


1.2 有效促进了流域水环境的改善


以太湖流域为例,通过对城镇污水处理厂一级A标准的提标改造,有效削减了排入太湖的污水处理厂尾水中各类污染物总量。如图2所示,太湖湖体总体水质从2007年的劣Ⅴ类水体提升到2014年的Ⅳ类(不计TN,参照GB 3838—2002《地表水环境质量标准》,下同),高锰酸盐指数年均浓度由Ⅲ类标准提升到Ⅱ类标准,TN年均浓度由劣Ⅴ类提升到Ⅴ类标准,TP年均浓度也符合Ⅳ类标准,水质有了大幅改善。

图2 2007—2017太湖湖体水质变化


图3为2010年以来太湖流域15条主要入湖河流水质变化情况。可知:2010年仅有4条河流平均水质符合Ⅲ类标准,1条河流水质为劣Ⅴ类标准,其余处于Ⅳ类和Ⅴ类;2017年,已有11条年均水质符合Ⅲ类,占73.3%;其余4条河流水质为Ⅳ类。太湖流域的15条主要入湖河流的水质也得到了明显改善。

图3 2010—2017年太湖主要入湖河流水质变化


1.3 大幅提升了城镇污水处理设施运行管理水平


近年来,我国住建行业主管部门在推进一级A提标改造工作的同时,也带动了全国城镇污水处理厂运行管理水平的不断提高。国家、省市相继出台了城镇污水处理厂运行管理和考核办法,采取了技术指导、现场考核等多种措施,并将污水处理达标率、考核结果等与污水处理运行经费挂钩,有效地促进了污水处理行业的健康发展和持续进步,大幅提升了城镇污水处理设施运行管理水平。河南省郑州市马头岗污水处理厂、江苏省常州市江边污水处理厂等获得“全国城镇污水处理厂十佳运营单位”称号,江苏省无锡市太湖新城污水处理厂、常州市城北污水处理厂、昆山市污水处理公司、苏州市吴江污水处理厂、木渎污水处理厂等也获得了“全国城镇污水处理厂优秀运营单位”称号。


1.4 稳步提高了城镇污水处理设施建设技术水平


为科学实施太湖流域城镇污水处理厂一级A提标改造,江苏省住房和城乡建设厅于2008年组织开展了太湖流域城镇污水处理厂除磷脱氮提标改造技术攻关研究,并根据研究成果汇编了《江苏省太湖流域城镇污水处理厂提标建设技术导则》(以下简称《导则》),其对太湖流域乃至全国城镇污水处理厂的一级A提标改造均起到了较好的技术指导作用。


2018年6月1日,DB 32/1072—2018《太湖地区城镇污水处理厂及重点工业行业主要水污染物排放限值》正式实施,该标准明确要求江苏省太湖地区城镇污水处理厂在一级A排放标准基础上再提标。为科学指导太湖地区城镇污水处理厂在一级A排放标准基础上再提标,2019年,江苏省住房和城乡建设厅再次组织编制了《江苏省太湖地区城镇污水处理厂DB32/1072提标技术指引(2018版)》(以下简称《指引》),用以科学指导太湖地区及全国城镇污水处理厂提标建设工程的设计、施工和运行管理等工作。


一级A标准执行中存在问题和对策

2.1 进水水质特征


调研中发现进水水质浓度低、碳氮比低、无机悬浮物浓度高是当前全国城镇污水处理厂普遍存在的问题。图4为全国、北京市、太湖流域城镇污水处理厂进水COD平均值年变化图。可知:全国和太湖流域城镇污水处理厂2007—2017年进水COD浓度逐年降低,至2017年进水ρ(COD)仅250~300 mg/L,远低于生活污水理论COD浓度,主要原因可能是进水中接纳了企业预处理后的低浓度工业废水,且地下管网存在渗漏现象,地下水位低,导致河水和地下水等倒灌污水管网。北方代表城市北京地区进水COD浓度较高,且较为稳定,主要因为北京地区地下水位低,管网质量较好,工业废水含量少。

图4 全国、北京市、太湖流域城镇污水处理厂COD进水平均值年变化


如图5所示:全国城镇污水处理厂进水BOD5/TN近11年的波动范围为3~4,虽然污水处理中进水理论BOD5/TN达到2.86可满足生物脱氮,但在实际运行中需达到4~5才能满足脱氮需求,因此我国的水质C/N相对偏低,生物脱氮存在碳源不足的问题。

图5 全国、北京市、太湖流域城镇污水处理厂BOD5/TN进水平均值年变化


如图6所示:全国城镇污水处理厂进水SS/BOD5近11年的年平均值波动范围为1.4~1.6,且存在逐年上升趋势。发达国家污水处理厂进水SS/BOD5约为1.1,而我国近65%的城镇污水处理厂中的进水ρ(SS)/ρ(BOD5)>1.1,有43%的进水超过了1.5,部分城市甚至高于2.0,说明我国进水无机砂含量偏高。

图6 全国、北京市、太湖流域城镇污水处理厂SS/BOD5进水平均值年变化


针对上述进水水质特征,在执行一级A标准的污水处理厂的设计和运行过程中,建议:

1)有必要在污水处理厂设计阶段开展基础调研分析,详细调研进水水质水量情况;

2)合理设置预处理单元,尽可能多地去除无机SS,保留进水中的BOD5,优化进水水质;

3)在工艺运行中,生物段设置多点进水,灵活调配,同时好氧段合理控制DO,保证碳源有效利用;

4)针对含工业废水较多的城镇污水处理厂,对上游来水进行科学监管,及时掌握变化情况,在受冲击时及时调控相关工艺参数,降低冲击影响。


2.2 工艺设计


工艺设计是污水处理厂的关键环节,调研发现工艺设计环节存在的常见问题有:


1)实际进水水质、水量和设计值相差较大。表1为太湖流域10座城镇污水处理厂2017—2019年进水COD均值及负荷率情况。可知:这10座污水处理厂COD浓度负荷仅为设计值的30%~72%,和设计值相差较大。污水处理厂进水水质、水量过低造成了活性污泥难以正常生长繁殖,处理效率降低;也带来了运行管理难度加大,设备闲置或者低效运转,如实际风机运行风量超出风机调节范围,风机长期不在设计点运行,能耗增加;此外,还存在碳源投加费用增加等问题。


表1 10座城镇污水处理厂2017—2019年进水COD均值及负荷率


2)设计功能单元实际运行中并未发挥对应效果。调研中对近100座污水处理厂开展工艺沿程指标特征分析,结果表明:约30%的污水处理厂设计的具有反硝化作用的缺氧段并没有发生反硝化作用,设计有厌氧释磷功能的厌氧段也没有发挥释磷作用。


3)设计过程设备的选型问题。污水处理从预处理到生物处理再到深度处理,过程中使用拦截、过滤等功能设备较多,设备选型是否合理对工艺运行起着至关重要的作用。


综合以上3个方面的问题,建议在设计过程中:

1)设计前详细调研基础水量水质,科学预估污水处理厂的水质水量。

2)设计时采用灵活的设备和设施组合,合理选择格栅、鼓风机、推流器等设备类型,保证工艺系统的高效稳定对污水处理厂出水稳定达标尤为重要。


2.3 设备设施选择与维护


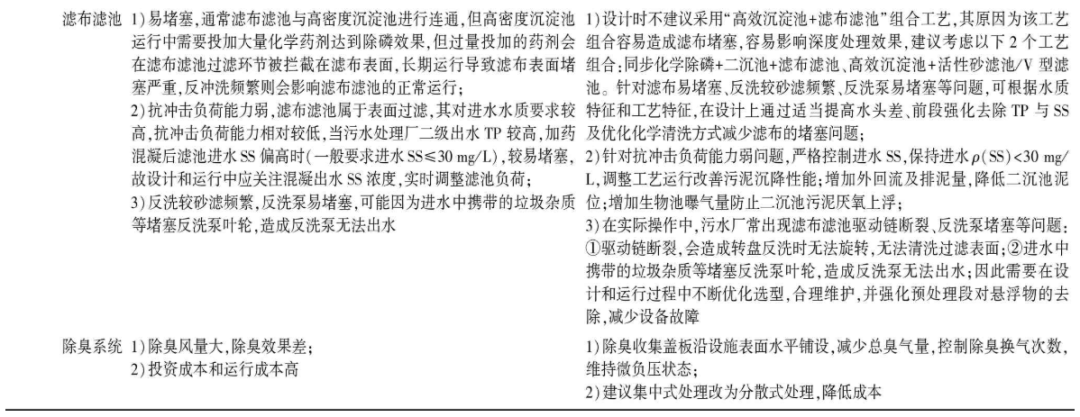
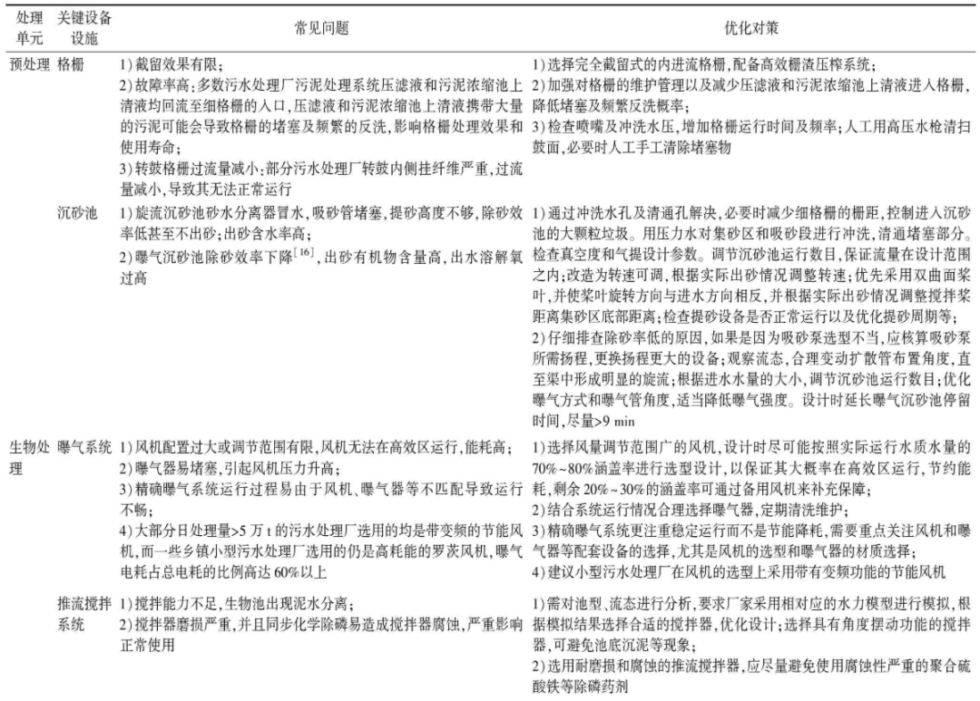
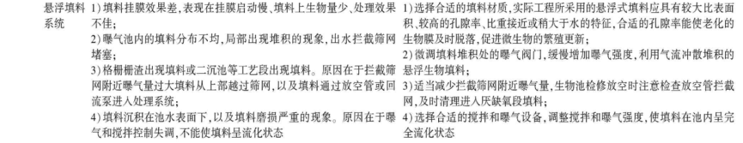
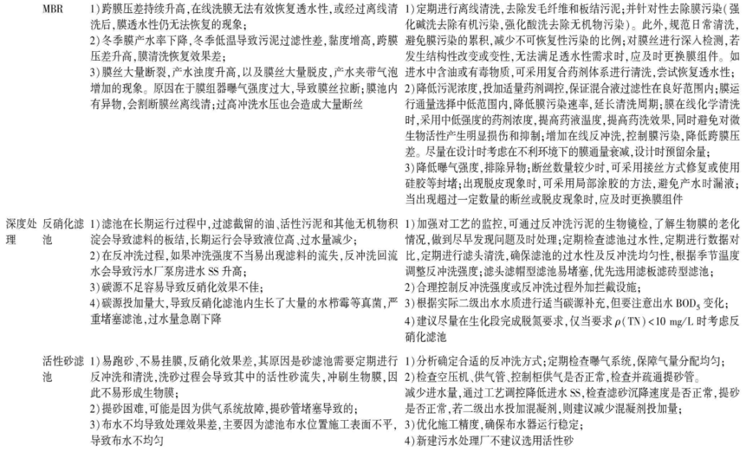
对于执行一级A标准的城镇污水处理厂,从预处理到生物处理到深度处理,不仅流程长,而且设备多。污水处理厂绝大部分设备设施需要24 h 连续运行,故设备设施的正常运转对污水处理厂的稳定运行尤为重要。通过对100多座一级A标准的污水处理厂关键设备设施的调研发现,设备设施选择和运行过程尚存在一些问题。具体调研问题和优化对策见表2。


表2 执行一级A标准的城镇污水处理厂关键设备设施常见问题和优化对策


2.4 活性污泥菌群性能调控


活性污泥是微生物群体及它们所依附的有机物质和无机物质的总称,活性污泥中含有各种能降解污染物的微生物。这些微生物中,具备降解功能的菌群主要包括硝化菌、反硝化菌和聚磷菌等,可对污水中的污染物进行利用和生物降解,因此可通过测试污水处理厂活性污泥菌群性能分析污水处理厂的运行情况。


全国58座污水处理厂实测活性污泥菌群性能参数,硝化速率为0.46~7.86 mg/(g·h),平均为2.90 mg/(g·h);反硝化速率为0~5.18 mg/(g·h),平均为1.33 mg/(g·h);反硝化潜力为1.05~20.80 mg/(g·h),平为6.68 mg/(g·h);释磷潜力为0.01~23.98 mg/(g·h),平均为2.48 mg/(g·h),可见不同的污水处理厂活性污泥的菌群活性相差较大。


活性污泥菌群性能指标(硝化速率、反硝化速率和释磷速率)是污水处理厂工艺设计重点参数,设计时常根据这些参数的理论值核算停留时间等参数,根据GB 50014—2006《室外排水设计规范》换算,MLVSS/MLSS按0.45计,理论硝化速率应>4 mg/(g·h),反硝化速率应为3~5 mg/(g·h)。但由表4中58座污水处理厂不同活性污泥菌群性能速率范围的数量占比可知:大部分污水处理厂功能菌群性能较设计值低,且不同厂活性污泥菌群活性差别较大。


表4 58座污水处理厂不同活性污泥菌群性能速率范围的数量占比


上述现象主要和功能菌群的生长环境因素有关,建议污水处理厂重点从活性污泥功能菌群的生长条件角度出发进行工艺调控,为功能菌群提供良好的生长环境,从而提高污染物的去除能力。


新一轮提标改造重难点分析

近年来,因全国各大流域水污染物环境容量已严重超载,污染物减排压力巨大,污水处理厂提标排放是实现污染减排途径之一。2012年以来,北京、河南、天津、安徽、江苏和浙江等省市均相继发布了新的地方标准(表5)。还有某些地方城市因为地方园区污染物总量控制需求,也再次提升了城镇污水处理厂出水要求,如江苏无锡新区,城镇污水处理厂出水要求提升至ρ(COD)≤20 mg/L,ρ(TN)≤5 mg/L,ρ(NH3-N)≤2 mg/L,ρ(TP)≤0.2 mg/L。在此基础上,各地污水处理厂均需开展新一轮提标改造工作,但是采用工艺优化即可达到新标准要求,还是需要采用工程措施,如何选择科学合理的提标技术路线,这些问题困扰着相关设计和决策人员。研究团队对污水收集系统、各地污水处理厂已提标技术路线和工艺优化提标主要存在问题进行了详细调研分析,并提出了针对性措施。


表5 全国代表性省市新一轮城镇污水处理厂污染物排放地方标准


1.污水收集系统存在问题与对策


对太湖流域204座污水处理厂进出水水质调研分析,由于处理水量的增长和污染物去除率的提高,一级A提标改造后各污染物指标的削减总量呈逐年增长趋势。但由于进水浓度的降低,每吨水COD、BOD5、SS、TP削减量却呈整体下降趋势,分别下降24.8%、8.5%、22.0%、47.0%。进水水质浓度的降低原因主要有:太湖流域产业结构的调整,大部分重污染企业退出;对排污企业监管日益严格,导致偷排现象大幅减少;地下管网存在渗漏现象,地下水位低,导致河水和地下水等倒灌排水管网,使水量增加,水质变“淡”。


在新一轮城镇污水处理厂提标改造过程中,应当将管网的提质增效作为重点前提条件,根据《城镇污水处理提质增效三年行动方案》(2019—2021年)要求,编制科学可行的实施方案指导实践,同时确保资金投入,提高管网建设质量和维护水平,提升和稳定管网水质,从而提升城镇污水处理厂高标准下运行的稳定性和处理效率。


2.新一轮提标改造技术选择误区分析


在从一级B到一级A标准的提标过程中,大部分城镇污水处理厂均需要通过升级改造以提升常规的5项指标(COD、NH3-N、TN、TP和SS)的去除效果。而目前针对从一级A标准提升到更高等级的类地表水环境质量标准Ⅳ类或Ⅲ类水标准时,不同的城镇污水处理厂因进水水质或现有处理工艺不同,需要提标的指标类别或提升幅度差别更大。因此,在新一轮的提标改造中,需根据各个污水处理厂的具体问题指标和提升幅度来制定具体技术路线。这其中,主要的问题指标为COD、TN、NH3-N和TP等。


2.1 当前再提标城镇污水处理厂提标改造技术选择中存在的误区


表6为根据调研汇总的已再提标城镇污水处理厂针对不同的强化去除污染物对象所采用的不同深度处理技术路线,但该表中的技术组合也存在一些不尽合理之处。建议需强化硝化能力的城镇污水处理厂优先考虑采用悬浮填料,其次考虑使用曝气生物滤池。因此,在考虑技术路线的可行性上需重点考虑设备设施组合的相互影响和制约。


表6 部分再提标城镇污水处理厂采用的深度处理技术路线及其存在问题汇总


2.2 提标改造工艺路线选择建议


为克服当前已再提标城镇污水处理厂各类提标改造技术线路存在的不足,进一步优化新一轮再提标(提标至类地表水环境质量标准Ⅳ类或类Ⅲ类水体标准(TN除外))的升级改造方案,根据本研究团队对全国100座污水处理厂所开展的全流程分析和对太湖流域204座一级A标准城镇污水处理厂进行深度调研,笔者推荐的整体提标改造工艺路线方案和生物处理单元AAAOAO流程分别如图7和图8所示。

图7 推荐的提标改造工艺路线

图8 生物处理单元AAAOAO流程[9]


3.污水处理工艺优化运行问题与对策


2019年2月,江苏省住房和城乡建设厅发布了《关于做好太湖地区城镇污水处理厂新一轮提标工作的通知》,其中提出“抓紧做好城镇污水处理厂本地调查,按照《江苏省太湖地区城镇污水处理厂DB32/1072提标技术指引(2018版)》确定的工作流程,自行组织或委托专业机构尽快开展全流程技术评估,结合水质、水量特征和设施本底情况,科学制定‘一厂一策’技术方案”。本研究团队先后对全国不同区域58座城镇污水处理厂进行技术评估并提出了相应改造意见。结果表明,其中约60%执行一级A标准的城镇污水处理厂无须通过工程改造,仅通过优化运行即可达类地表水环境质量标准Ⅳ类水标准(ρ(TN)≤10 mg/L)。这些城镇污水处理厂日常管理运行规范,能严格执行排放标准。通过对这些城镇污水处理厂进行全流程评估,发现其主要的问题指标为氨氮、TN和TP,只需在优化过程中重点强化硝化、反硝化和除磷效果即可达到提标目的。


3.1 硝化效果优化


氨氮去除是通过活性污泥硝化菌硝化作用将NH3-N转化为硝化菌为自养菌,化能自养菌,世代周期长,对环境和毒性物质比较敏感,故硝化菌活性易受环境条件影响,导致硝化效果降低,出水氨氮超标。通过对58座城镇污水处理厂硝化影响因素进行分析,得出的主要影响因素为DO控制、搅拌环境、水温、进水冲击和停留时间等,影响硝化效果的因素在58座城镇污水处理厂的占比如表7所示。


表7 影响硝化效果的因素在58座污水处理厂的占比

建议通过以下对策优化硝化效果。


1)针对DO调控:可完善在线监测仪表设备,根据池内污染物变化情况合理控制DO浓度变化;设计时,应考虑曝气器的梯度分布;确保风机风量充足,选择调节范围宽广的风机类型,条件允许时考虑精确曝气控制系统;

2)针对搅拌环境调控:注重搅拌推流设备的设计与运行,必要时进行清淤;

3)针对低温应对:提前做好硝化能力提升措施,污泥浓度、DO提升。必要时可考虑外加悬浮填料提高硝化效果;

4)针对进水冲击:建议先开展曝气实验验证冲击程度;如硝化抑制,则进行源头控制,提高DO,闷曝,必要时外加碱度;如系统崩溃,硝化速率接近0,则需源头控制的同时进行换泥培菌,同时采取其他应急措施。


3.2 反硝化效果优化


反硝化是指在反硝化细菌的作用下,以硝酸盐作为电子受体进行的无氧呼吸过程,将硝酸盐还原为N2,实现脱氮反应的最终步骤。反硝化效果的优劣直接影响出水TN达标。通过对58座城镇污水处理厂反硝化影响因素进行分析,得出的主要影响因素为碳源、内回流比、回流DO、搅拌等,具体各影响因素在58座污水处理厂的占比如表8所示。


表8 影响反硝化效果的因素在58座污水处理厂的占比


针对上述影响因素,建议通过以下对策优化反硝化效果。


1)针对碳源投加:优选碳源种类,注重投加位点的选择,有条件的增设智能加药控制系统;

2)针对内回流控制:确保内回流泵可调有余量,运行中加强过程硝态氮检测,根据现场情况调整内回流比;

3)针对DO控制:建议曝气器梯度分布,有条件的在好氧区末端设置消氧区;

4)针对搅拌效果:缺氧区的搅拌混合效果对脱氮效果影响较大,建议搅拌推流器合理选型,保障正常运行。


3.3 除磷效果优化


污水处理厂的除磷主要通过生物除磷和化学除磷,大部分污水处理厂是2种除磷方式的组合。生物除磷主要通过聚磷菌在厌氧条件下释磷和好氧条件下过量吸磷,然后通过排出剩余污泥使得污水中的磷得到有效去除。化学除磷是通过投加铝盐和铁盐等无机金属盐类絮凝剂,使其与水中的磷酸盐反应,生成惰性磷酸盐化学沉淀,从而达到从水相中去除磷酸盐的目的。通过对58座城镇污水处理厂除磷影响因素进行分析,得出的主要影响因素为除磷药剂的投加、药剂混合反应效果、厌氧区硝态氮、厌氧区搅拌效果、化学除磷对生物除磷的抑制以及进水冲击等。具体各影响因素在58座污水处理厂的占比如表9所示。


表9 影响释磷效果的因素在58座污水处理厂的占比


建议通过以下对策优化除磷效果。


1)针对除磷药剂的投加:可依据进水水质情况,通过烧杯实验确定最佳除磷药剂种类及合适的投加量,实现优化运行与节能降耗目的;

2)针对厌氧区高硝态氮对厌氧释磷的抑制:在厌氧区前设置预缺氧区,降低进入厌氧区的硝态氮浓度;当进水C/N低导致厌氧或预缺氧区硝态氮过高时,可外加商业碳源,降低高浓度硝态氮对生物除磷的影响,逐步恢复和强化生物除磷作用;

3)针对化学除磷对生物除磷的抑制:建议合理控制化学除磷药剂投加量,减少过量值,有条件的优先采用后置化学除磷方式;

4)针对存在外源性有机磷冲击:建议加强源头管控,必要时增设强氧化剂或臭氧等高级氧化单元,实现有机磷的降解。


结论

1)太湖流域城镇污水处理厂在一级A提标改造后,由于进水量的不断增加和出水浓度的不断降低,污染物削减总量显著提高,对太湖流域有机物、氮、磷减排及太湖富营养化控制做出了积极的贡献。同时,也带来了城镇污水处理厂的污水处理设施运行管理和建设技术水平的大幅度提升。


2)在执行一级A标准的城镇污水处理厂运行过程中,受各地经济发展水平、污水处理区域发展水平及运行管理水平等因素制约,进水水质、工艺设计、设备设施选择和维护以及活性污泥功能菌群性能调控等方面仍有进一步完善和优化空间。


3)在新一轮提标改造中,应当重视污水收集系统的提质增效,提高管网质量和输送效率;同时,建议提标改造前先开展现有工艺的全流程分析,掌握各功能单元运行现状,确定关键重难点指标,然后在此基础上确定采取工艺优化或工程措施。提标改造工作建议优先考虑工艺优化,其次工程措施。在选择工程措施时需重点考虑设备设施组合之间的相互影响和制约,尽可能达到彼此间的平衡。


文章来源:李激,等 环境工程  2020-12-03

赞赏支持